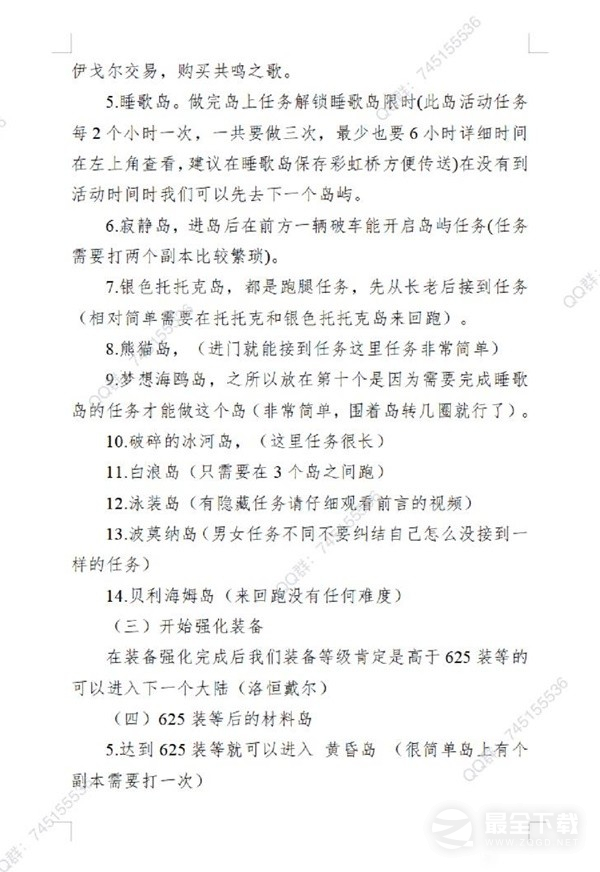
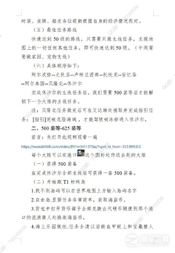
命运方舟国服公测版快速练级指南的具体内容是什么呢?相信许多小伙伴可能都还不清楚,为了帮大家节省宝贵时间,下面IQ游戏网小编就整理了相关攻略分享给大家,有需要的小伙伴快来看一看吧!
命运方舟国服公测版快速练级指南攻略就这么多啦,想要获得了解更多命运方舟的攻略,可持续关注我们网站,每个攻略都有细致的步骤教你如何攻克难关。
命运方舟国服公测版快速练级指南的具体内容是什么呢?相信许多小伙伴可能都还不清楚,为了帮大家节省宝贵时间,下面IQ游戏网小编就整理了相关攻略分享给大家,有需要的小伙伴快来看一看吧!
命运方舟国服公测版快速练级指南攻略就这么多啦,想要获得了解更多命运方舟的攻略,可持续关注我们网站,每个攻略都有细致的步骤教你如何攻克难关。